凤凰体育- 凤凰体育直播- APP服务提示 基金分红
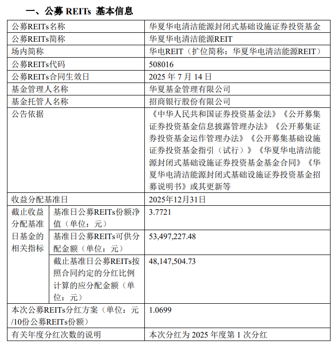
2026-04-24凤凰体育,凤凰体育直播,凤凰体育APP2026年4月22日,华夏华电清洁能源REIT(508016)发布收益分配公告,每10份公募REITs份额分1.0699元。本次分红为2025年度第1次分红。
风险提示:1、本基金与投资股票或债券的公募基金具有不同的风险收益特征,其预期风险和收益高于债券型基金和货币市场基金,低于股票型基金,属于中高风险(R4)品种,具体风险评级结果以基金管理人和销售机构提供的评级结果为准。2、本基金为基础设施基金,大部分资产投资于基础设施项目,具有权益属性,受经济环境、运营管理等因素影响,基础设施项目市场价值及现金流情况可能发生变化,可能引起本基金价格波动,甚至存在基础设施项目遭遇极端事件(如地震、台风等)发生较大损失而影响基金价格的风险。3、本基金在基础设施之外投资固定收益资产,可能面临信用风险、利率风险、收益率曲线风险、利差风险、供需风险和购买力风险。4、本基金采取封闭式运作,不开通申购赎回,只能在二级市场交易,存在流动性不足的风险。5、本基金存在其他与公募基金相关的风险和与基础设施项目相关的风险,详见招募说明书等法律文件。6、基金管理公司不保证本基金一定盈利,也不保证最低收益。7、投资者在投资本基金之前,请仔细阅读本基金的《基金合同》、《招募说明书》和《产品资料概要》等基金法律文件,充分认识本基金的风险收益特征和产品特性,认真考虑本基金存在的各项风险因素,并根据自身的投资目的、投资期限、投资经验、资产状况等因素充分考虑自身的风险承受能力,在了解产品情况及销售适当性意见的基础上,理性判断并谨慎做出投资决策,独立承担投资风险。8、本资料中推介的产品由华夏基金管理有限公司发行与管理,代销机构不承担产品的投资、兑付和风险管理责任。9、本资料不作为任何法律文件,资料中的所有信息或所表达意见不构成投资、法律、会计或税务的最终操作建议,我公司不就资料中的内容对最终操作建议做出任何担保。在任何情况下,本公司不对任何人因使用本资料中的任何内容所引致的任何损失负任何责任。我国基金运作时间较短,不能反映股市发展的所有阶段。市场有风险,入市需谨慎。返回搜狐,查看更多


